The Challenge of Inter-Service Communication
In distributed systems, particularly stateful applications like large-scale game networks, robust inter-service communication is a fundamental requirement. Services, often running in separate JVMs or on different machines, must exchange data and trigger behavior on one another. For example, a lobby server may need to query a game server for player statistics, or a minigame instance might need to update a player's inventory on a central data service.
The conventional solutions to this problem involve creating and maintaining explicit communication protocols, such as REST APIs or custom message-based systems over a queue. These approaches, while effective, introduce significant overhead in both development and maintenance. Developers must write and manage API specifications, handle network logic, and often write client libraries. This boilerplate can obscure the core business logic and create a disconnect between local development environments and deployed production systems.
The primary motivation for Meteor was to abstract this complexity away. The goal was to enable developers to write code against standard Java interfaces, with the underlying communication mechanism becoming a transparent detail of the runtime environment. This allows for identical application code to run in a monolithic local environment for testing or in a distributed production environment, simply by changing a configuration setting.
Design: Abstracting Communication Behind Interfaces
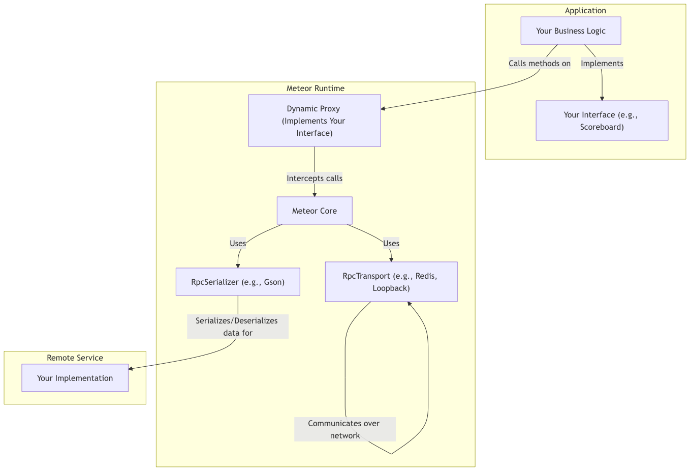
Meteor is a Java RPC (Remote Procedure Call) framework designed to make remote method invocations appear as local method calls. It achieves this by allowing developers to work with their own Java interfaces, decoupling the application logic from the networking layer.
Consider a simple Scoreboard interface:
public interface Scoreboard { int getScoreForPlayer(String player); void setScoreForPlayer(String player, int score); Map<String, Integer> getAllScores(); }
On a service that owns the data (the "server"), a concrete implementation is registered with a Meteor instance:
// The service with the authoritative state registers its implementation. Scoreboard implementation = new ScoreboardImplementation(); meteor.registerImplementation(implementation, "parkour-leaderboard");
Any other service (a "client") can then obtain a proxy instance that conforms to the Scoreboard interface, without needing access to the implementation class:
// A client service obtains a remote-controlled proxy. Scoreboard parkourScoreboard = meteor.registerProcedure(Scoreboard.class, "parkour-leaderboard"); // This method call is transparently sent to the remote implementation. int score = parkourScoreboard.getScoreForPlayer("Notch");
The parkourScoreboard object is a dynamically generated proxy. When its methods are invoked, Meteor intercepts the call, serializes it, sends it over a configured transport, and awaits a response from the remote service where the actual implementation is running.
Core Architecture
The flexibility of Meteor stems from its pluggable architecture. The core library is unopinionated about the underlying mechanisms for transport and serialization, allowing them to be swapped out to fit different use cases.
RpcTransport: This interface defines the contract for sending and receiving invocation and result packets. Themeteor-jedismodule provides an implementation that uses Redis pub/sub for broadcasting packets, a suitable strategy for fan-out communication patterns. For local development and testing, aLoopbackTransportis provided, which performs all communication in-memory within a single JVM, eliminating network overhead and dependencies.RpcSerializer: This interface handles the serialization of method arguments and return values. The default implementation uses Gson for JSON serialization, but custom implementations can be provided for other formats (e.g., Protocol Buffers, Kryo) to meet specific performance or compatibility requirements.- Dynamic Proxies: At its core, Meteor leverages Java's
java.lang.reflect.Proxyto generate proxy classes at runtime. WhenregisterProcedureis called, Meteor creates a new class that implements the target interface. The invocation handler for this proxy is responsible for coordinating with theRpcSerializerandRpcTransportto execute the remote call.
This design allows for a clean separation of concerns, where application code is concerned only with business logic defined in interfaces, while the framework handles the underlying communication mechanics.
Runtime Instrumentation and Dynamic Tooling
The design philosophy of Meteor is that the framework should adapt to the application's code, not the other way around. Instead of requiring developers to extend framework-specific classes or use annotations, Meteor uses runtime instrumentation to generate the necessary components. This approach can be thought of as creating adapters from "playdough"—the framework molds itself around the existing code structure.
Here is a breakdown of the process:
- Interface as Contract: The developer provides a standard Java interface. This interface is the sole contract and remains free of any framework-specific code.
- Runtime Proxy Generation: When
meteor.registerProcedure(YourInterface.class, ...)is invoked, Meteor's runtime dynamically creates a proxy class that implementsYourInterface. The methods of this generated class contain the necessary instrumentation to delegate calls to the Meteor Core. - Invocation Interception: When a method is called on the proxy object, the invocation is intercepted. The method name, arguments, and other metadata are packaged into an invocation object, which is then handed off to the serialization and transport layers.
This runtime-centric approach means the developer is not burdened with writing boilerplate networking or serialization code. The framework handles it transparently.
Call Flow Visualization
The sequence of events for a remote procedure call can be visualized as follows:

System Architecture Overview
Internally, the components of Meteor work together to provide this transparent RPC mechanism.

This pluggable and dynamic nature allows Meteor to handle the complex, error-prone networking tasks, freeing developers to focus on application logic.
Conclusion
Meteor was developed by Duco and Mats in 2023 over a period of two months. It provides a practical solution to the challenges of inter-service communication in Java applications. By leveraging runtime proxy generation and a pluggable component model, it successfully abstracts network communication behind standard Java interfaces. This approach simplifies development, improves testability by allowing local execution without code changes, and decouples business logic from the underlying transport mechanism. The result is a more maintainable and scalable system where developers can focus on their core domain without being burdened by the intricacies of distributed systems programming.
The project was also a significant milestone for us as it was our first to be accepted into the public OSS Sonatype repository. The source code is available on GitHub.
